开心学习网 开心学习网 开心学习网 开心学习网
  • 站点推荐
    • 高校官网
      • 江苏高校
      • 河南高校
      • 浙江高校
      • 广东高校
      • 四川高校
      • 山东高校
      • 北京高校
      • 上海高校
      • 新疆高校
      • 陕西高校
    • 好书推荐
    • 教育
    • 阅读
    • 下载
  • 中小学网导航
    • 学科
    • 网课
    • 书库
    • 课件
    • 作文
    • 幼儿
  • 专业知识导航
    • 书库
    • 诗词
    • 历史
    • 国学
    • 地理
    • 美术
  • 教育资讯导航
    • 资讯
    • 资源
    • 考研
  • 招生网站导航
    • 各地招办
    • 高校招生
    • 高职招生
  • 高校官网导航
    • 北京高校
    • 上海高校
    • 广东高校
    • 山东高校
    • 河南高校
    • 四川高校
    • 浙江高校
    • 江苏高校
    • 新疆高校
    • 陕西高校
  • 英语学习导航
    • 英语学习
    • 英语听力
  • 学术导航
    • 学术
    • 文库
    • 百科
    • 词典
    • 科学探索
    • 社科人文
  • 职业培训导航
    • 公务员类
    • 工程建筑
    • IT培训
    • 财会网
    • 教师
    • 医师
  • 休闲娱乐导航
    • 音乐
    • 影视
    • 漫画
    • 趣站
    • 小说
  • 创作专区导航
    • AI智能
    • 站长工具
    • 广告联盟
    • 网络资源
    • 博客日记
    • 自媒体平台
  • 常用工具导航
    • 办公工具
    • 图片处理
    • 网盘工具
    • 下载工具
  • 生活服务导航
    • 快递
    • 旅游
    • 求职
    • 健康
    • 公益
  • 站长学习导航
    • 站长工具
    • 域名注册
    • 服务器空间
    • CDN资源
    • 免费API
    • 免费ssl证书
    • 免费图床
  • 本站排行
  • 网站登录
开心学习网 开心学习网
  • 高校官网
    • 江苏高校
    • 河南高校
    • 浙江高校
    • 广东高校
    • 四川高校
    • 山东高校
    • 北京高校
    • 上海高校
    • 新疆高校
    • 陕西高校
  • 好书推荐
  • 教育
  • 阅读
  • 下载
首页•教育•正文

焦作市2023年城区中小学划片范围公布

教育2年前 (2023)更新 小蔡
389 0 0

2023年焦作市直和五城区

义务教育阶段学校的招生范围已经划定

市教育局直属学校

焦作市2023年城区中小学划片范围公布

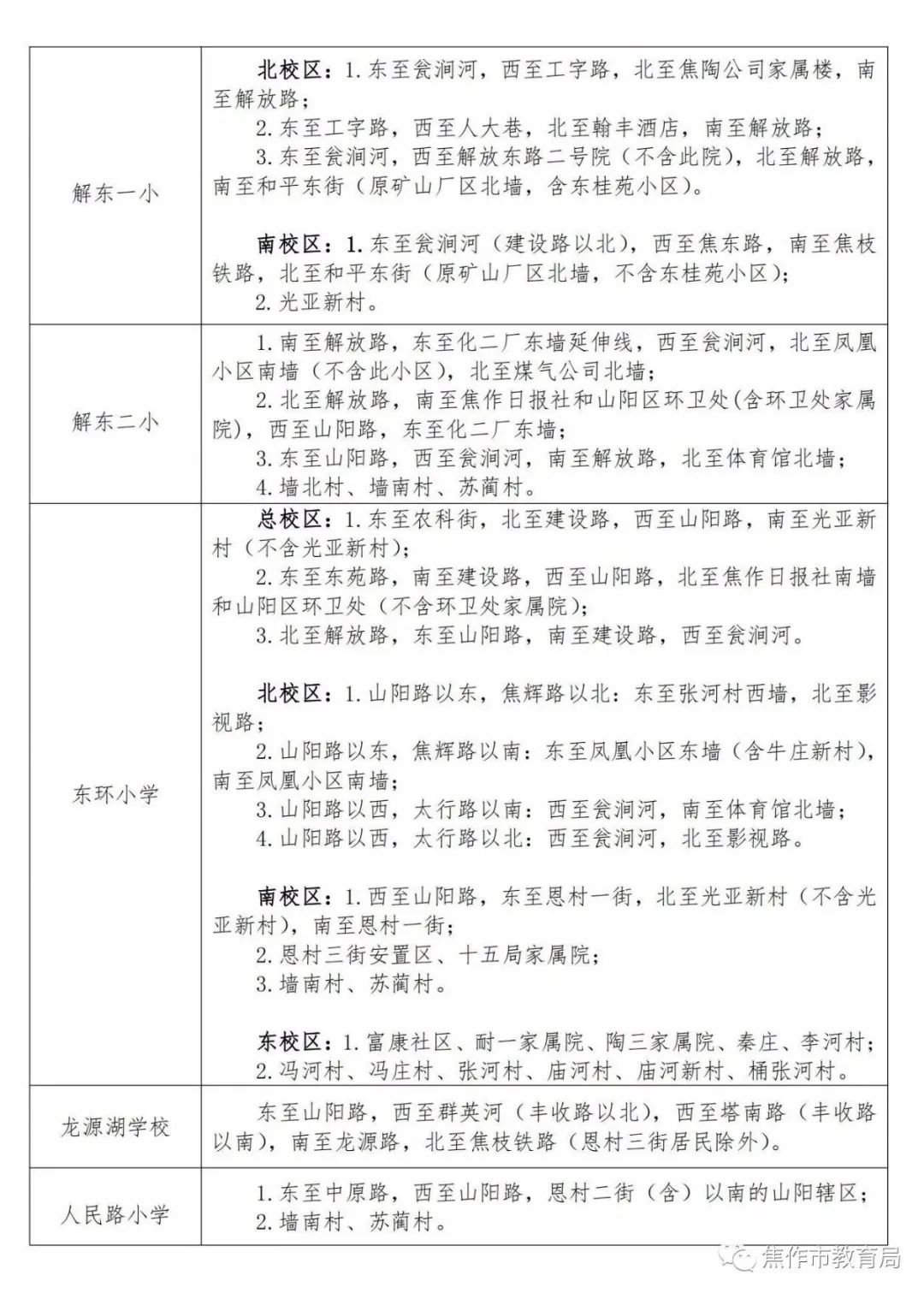
解放区学校

焦作市2023年城区中小学划片范围公布焦作市2023年城区中小学划片范围公布焦作市2023年城区中小学划片范围公布焦作市2023年城区中小学划片范围公布

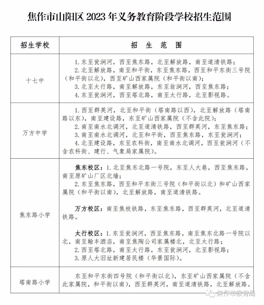
山阳区学校

焦作市2023年城区中小学划片范围公布焦作市2023年城区中小学划片范围公布焦作市2023年城区中小学划片范围公布

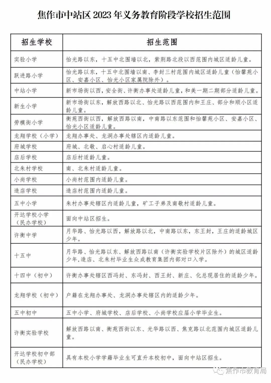
中站区学校

焦作市2023年城区中小学划片范围公布

马村区学校

焦作市2023年城区中小学划片范围公布焦作市2023年城区中小学划片范围公布 焦作市2023年城区中小学划片范围公布

高新区学校

焦作市2023年城区中小学划片范围公布焦作市2023年城区中小学划片范围公布
# 教育
上一篇

周口郸城县中小学划片招生范围公布

下一篇

洛阳市2023年主城区中招最低录取控制线发布!

相关文章

2023鹤壁部分中小学招生简章公布
小蔡
498 0
自卑的十种表现 家长要注意
小蔡
254 0
2023年漯河市区普通高中学校第三批次录取分数线公布!
小蔡
438 0
2023郑州各区小学划片来了!
小蔡
851 0
焦作沁阳市2023年普通高中招生最低录取控制线发布
小蔡
328 0
“双减”落地,家长要做到以下这七点
小蔡
308 0
Copyright © 2025 开心学习网 豫ICP备17045284号-1